通知公告
Notice

Notice
為更好的滿足集團財務審計、財務盡調、法律服務、法律咨詢等專業服務需求,集團擬對會計師事務所、律師事務所備選庫開展中介機構入庫申報選聘工作,現將有關事項公告如下:
一、擬建立的中介機構備選庫
根據集團所需服務的類型、復雜程度以及溝通的便捷性,本次擬建立以下備選庫:會計師事務所備選庫(A類、B類)、律師事務所備選庫(A類、B類)。
二、服務內容、申請入庫條件及需提交材料要求
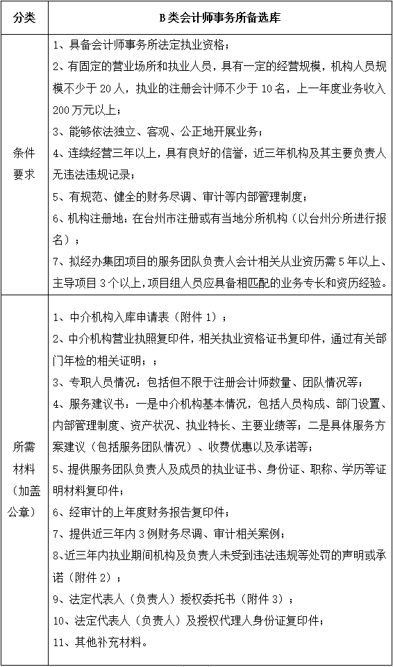
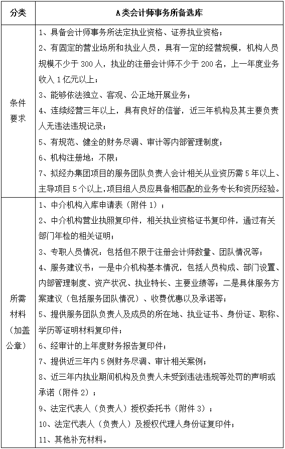
(一)會計師事務所
1.主要服務內容
(1)各類財務盡調或財務相關咨詢服務(包括但不限于企業設立、融資投資、企業改制、并購重組、破產清算、股票或債券發行、上市等專項事項),出具有關的報告;
(2)會計報表審計及專項審計服務;
(3)其他需要委托會計師事務所參與的工作。
2.入庫條件及提交申請材料要求
3.評審方法和標準
本次會計事務所選聘評分標準分為五大模塊:事務所資質及實力,過往業績匹配度,服務方案,相關收費標準及承諾,提交材料合規性。
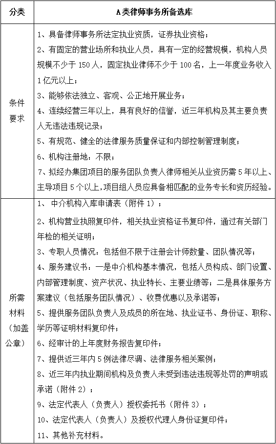
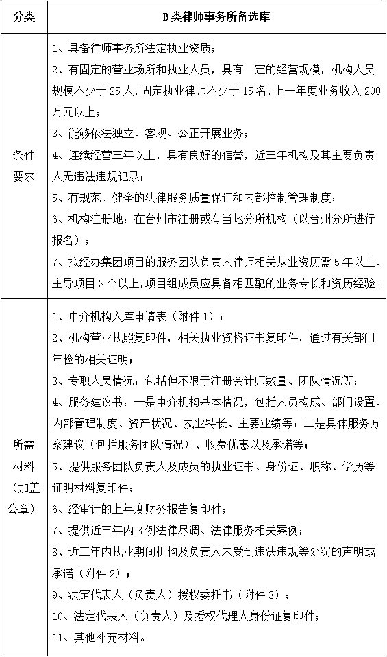
(二)律師事務所
1.主要服務內容
(1)提供各類法律盡調或法律相關咨詢服務(包括但不限于企業設立、融資投資、企業改制、并購重組、破產清算、股票或債券發行、上市等專項事項);
(2)參與民商事、行政、刑事等訴訟案件專案代理;
(3)參與仲裁法律程序專案代理;
(4)其他需要委托律師事務所參與的工作。
2.入庫條件及提交申請材料要求
3.評審方法和標準
本次律師事務所選聘評分標準分為五大模塊:事務所資質及實力,過往業績匹配度,服務方案,相關收費標準及承諾,提交材料合規性。
三、選聘程序
集團對提出申請的會計師事務所、律師事務所,通過材料審核、調查等方式進行審查,并由公司評審小組根據申報材料進行綜合評定,打分。最終入圍名單經公司內部程序確定后予以公示。
四、報名時間和地點
各申報中介機構應于2020年7月10日前將上述資料(一式兩份)報送金投集團。
地址:浙江省臺州市府中路188號開投商務大廈15樓
郵編:318000
聯系人:阮先生
電話:18657687789
郵箱地址:ruanjy@tzfhc.cn
臺州市金融投資集團有限公司
2020年06月01 日